2021年07月30日
据保定市中级人民法院官微消息,2021年7月28日,河北省高碑店市人民法院依法对河北大午农牧集团有限公司孙大午案公开宣判。孙大午犯下8大罪状,被判处有期徒刑18年,并处罚金311万元!

犯下8大罪状
据高碑店市人民法院判决,被告人孙大午犯聚众冲击国家机关罪、妨害公务罪、寻衅滋事罪、破坏生产经营罪、强迫交易罪、非法采矿罪、非法占用农用地罪、非法吸收公众存款罪,数罪并罚,决定执行有期徒刑十八年,并处罚金人民币三百一十一万元;对被告单位河北大午农牧集团有限公司及其余被告人依法判处相应刑罚。
判罚结果显示:大午农牧集团有限公司被处以罚金3050万元,依法追缴违法所得1447.54万元,责令大午农牧集团有限公司退赔非法集资款项人民币10.37亿元。
综上可知,孙大午犯下了8大罪状,涉案金额超过10亿!

共20人获刑!
1995年,大午集团已经成为中国五百大私营企业之一,孙大午也获选为保定市人大代表。1996年8月,他当选保定市禽蛋产业联合会理事长。2001年,孙大午除了大午集团董事长外,亦兼任大午学校校长;2002年10月,他被中国农业大学农民问题研究所聘请为高级研究员。
2003年5月29日,孙大午曾被指向三千多户农民借款达一亿八千多万元而被捕,并以非法集资的罪名遭到收押,并被指控其非法持有弹药;两位弟弟大午集团副董事长孙志华、总经理孙德华和集团的财务处长也都被扣留。最终徐水县法院以非法吸收公众存款的罪名判其有期徒刑3年、缓刑4年,罚金10万元,大午集团同时也被判处罚金三十万元。
2019年2月22日晚间,河北大午集团孙大午还在网上公开宣称“大午新大猪场有15000头非瘟猪”,被认为散布不实信息,引起群众恐慌。
据公开的信息显示,河北大午集团位于河北省保定市徐水区,始建于1985年,从养1000只鸡、50头猪创业,经过20多年的积累发展,最后成为集养殖业、种植业、加工业等为一体的大型民营企业,固定资产20亿元,年产值超过30亿元。
言而总之,响彻河北的“养鸡状元”大午集团被查,最终居然有多达20人被判刑!

图片来源:牧通人才网,版权归原作者所有
对孙大午的另一种评论
孙大午是一个“千丝万缕理不清”的人物,在养殖业他享有一定的声誉,而且有作家雷滇写书为《孙大午—为农民而生:一个农民企业家的努力与反思》,在本书中孙大午是一个优秀的农民企业家,一个为中国农民前途忧心忡忡的思想者,甚至有人称他为「中国企业家的良心」,也有媒体称呼他为「中国农民的英雄」。他在北京大学演讲,直言农村有八座“大山”。外界对他的评价毁誉参半,他却对自己始终有着清醒的认识:“看似可喜可贺,其实是可悲可叹的人物。”

中国政法大学疑难证据中心主任、北京市友邦律师事务所兼职律师吴丹红曾表示,孙大午给自己的第一印象就是四个字:“草莽英雄”,他出身贫寒,初中毕业,当过兵,养过鸡,性子直,胆子大。
“他在十七年前曾因非法吸收公众存款的罪名被判三缓四,但民营企业融资难的问题,至今仍在讨论。他办医院、办学校,一心想做事。他是个理想主义者,横冲直撞,破坏潜规则,所以也得罪了不少人。”吴丹红还强调,“有一点可以肯定的是,若我接受委托为孙大午先生辩护,一定尽最大努力维护其合法权益。”
著名企业家王石、柳传志等也曾声援孙大午,与其素不相识的柳传志更是曾于2003年承诺,由联想集团负责偿还大午集团的1300万元债务。
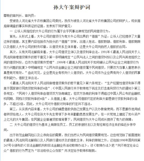
此外在“110法律咨询网”上的“法律文书”栏目中还流传有《孙大午案辩护词》,如下图所示:

孙大午案辩护词
孙大午案在业内引起热切关注与讨论,是非成败总有各家之言,究竟是“民营企业家英雄”还是“为害一方的罪人”在社会舆论中还显得模糊不定,他日若有定论,动力网将持续跟进。
文章免责声明:
本文仅代表个人观点,文章所包含的分析信息或所表述的意见仅供参考,不构成广告宣传,在任何情况下均不构成对任何人的生产、经营、销售、交易、投资建议。本公司对文章所引用的他人信息的准确性和完整性不作任何保证,任何人根据本文信息或意见做出的任何实际生产、投资等决策或其他任何行为所产生的风险、损失和责任均应自行承担,与本公司无关。
客服热线:400-810-5353传真:010-62698801-8810联系地址:北京市海淀区中关村大街27号中关村大厦16层 邮编:100080
Copyright © 2013-2019农信互联版权所有京ICP备13013445号京公网安备11010802000105